Instance Verification Kit (IVK)
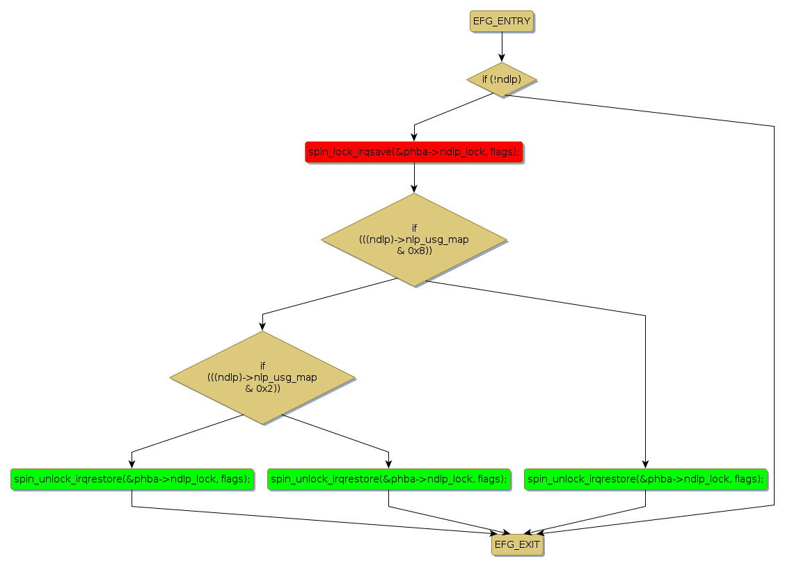
spin lock @ [172230+43+/linux-3.19-rc1/drivers/scsi/lpfc/lpfc_hbadisc.c]
Instance Signature: ndlp_lock
|
The Matching Pair Graph:
|
|
Function Name
|
Control Flow Graph (CFG)
|
Events Flow Graph (EFG)
|
Source Correspondence
|
|
lpfc_nlp_put
|
|
|
[171919+12+/linux-3.19-rc1/drivers/scsi/lpfc/lpfc_hbadisc.c]
|